Litige bail commercial en Belgique : comment s'en sortir ?

Mis à jour Jan 30, 2026

  • La demande de renouvellement de bail doit impérativement être envoyée entre le 18ème et le 15ème mois avant la fin du bail en cours.
  • Toute notification de renouvellement doit être faite par courrier recommandé ou par exploit d'huissier sous peine de nullité.
  • Le Juge de Paix possède une compétence exclusive pour trancher les litiges liés aux baux commerciaux en Belgique.
  • Une révision de loyer ne peut être demandée que tous les trois ans, à condition de prouver une variation de la valeur locative d'au moins 15 %.
  • Le locataire dispose d'un délai de 30 jours pour contester un refus de renouvellement devant les tribunaux.

Erreurs de notification lors de la demande de renouvellement de bail

Le non-respect des formes légales de notification en Belgique entraîne la déchéance automatique du droit au renouvellement. La loi sur les baux commerciaux (loi du 30 avril 1951) impose que la demande soit formulée par écrit, envoyée par recommandé ou par exploit d'huissier, et qu'elle précise les conditions auxquelles le locataire souhaite poursuivre l'occupation.

Une erreur fréquente consiste à envoyer la demande par simple e-mail ou à la remettre en main propre contre accusé de réception. Bien que ces méthodes semblent pratiques, elles n'ont aucune valeur juridique pour un renouvellement commercial. De plus, la demande doit être envoyée dans une fenêtre temporelle très précise : au plus tôt 18 mois et au plus tard 15 mois avant l'expiration du bail. Si vous envoyez votre demande à 14 mois de l'échéance, le propriétaire peut légalement refuser le renouvellement sans aucune indemnité.

Éléments obligatoires de la notification

Pour être valable, votre courrier doit contenir :

  • L'intention claire de renouveler le bail.
  • Les conditions proposées (loyer, durée, éventuelles modifications).
  • La mention que le bailleur a trois mois pour répondre, faute de quoi il sera présumé accepter le renouvellement aux conditions proposées.

Comparaison entre la résiliation pour faute et la fin de bail normale

La résiliation pour faute (résolution judiciaire) découle d'un manquement grave aux obligations contractuelles, tandis que la fin de bail normale résulte de l'arrivée du terme ou de l'exercice d'un droit de résiliation triennale. La distinction est cruciale car les conséquences financières et les délais d'expulsion diffèrent radicalement.

Caractéristique Résiliation pour faute Fin de bail normale
Cause principale Non-paiement, défaut d'entretien, changement d'activité non autorisé. Arrivée de l'échéance des 9 ans ou préavis triennal.
Indemnités Le fautif paie des dommages et intérêts (souvent 3 à 6 mois de loyer). Possible indemnité d'éviction due par le bailleur (selon les cas).
Rôle du juge Le juge doit prononcer la résolution après constatation du manquement. Le juge n'intervient qu'en cas de litige sur le préavis ou les indemnités.
Délai de départ Souvent immédiat ou très court (quelques semaines). Respect du délai de préavis contractuel (généralement 6 mois ou 1 an).

Documentation nécessaire pour justifier une révision de loyer

En Belgique, la révision du loyer commercial peut être demandée par le bailleur ou le locataire entre le 27ème et le 24ème mois de chaque période de trois ans. Pour que le Juge de Paix accepte cette révision, le demandeur doit prouver que la valeur locative normale du bien a varié de plus de 15 % en raison de circonstances nouvelles.

Il ne suffit pas de constater que les prix du quartier ont augmenté. Il faut documenter précisément les changements structurels ou économiques. Par exemple, l'arrivée d'une nouvelle station de métro à proximité ou la piétonniérisation de la rue sont des "circonstances nouvelles" valables. À l'inverse, la simple inflation ou la bonne gestion commerciale du locataire ne sont pas des motifs suffisants pour augmenter le loyer.

Documents à préparer :

  • Étude de marché comparative : Analyse des loyers pratiqués pour des surfaces similaires dans un rayon restreint.
  • Rapports d'expert : Une expertise immobilière privée détaillant l'évolution de la valeur vénale et locative.
  • Preuves des changements environnementaux : Plans d'urbanisme, articles de presse sur de nouveaux pôles d'attraction commerciale.
  • Historique des travaux : Justification des investissements réalisés par le propriétaire ayant augmenté la valeur du bien.

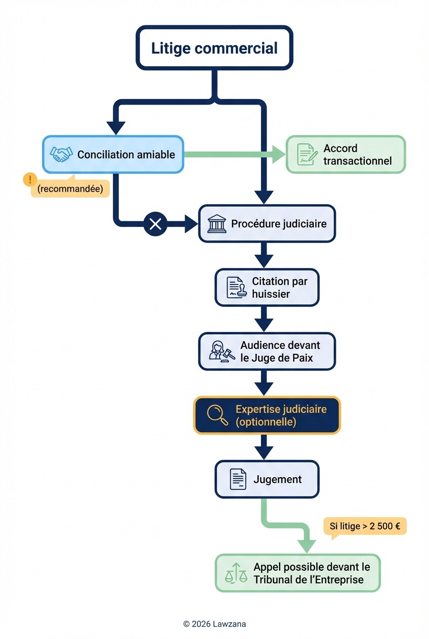
Le rôle du juge de paix dans les conflits locatifs commerciaux

Schéma du processus de résolution d'un conflit de bail devant le Juge de Paix.
Schéma du processus de résolution d'un conflit de bail devant le Juge de Paix.

Le Juge de Paix est le magistrat de proximité chargé de résoudre les conflits locatifs en privilégiant souvent la conciliation. En Belgique, la procédure commence généralement par une phase amiable obligatoire ou fortement recommandée avant tout jugement formel.

Si la conciliation échoue, le juge examine les preuves et rend une décision qui s'impose aux deux parties. Il a le pouvoir de nommer un expert judiciaire pour évaluer la valeur locative ou l'ampleur de dégâts locatifs. Son rôle est de garantir l'équilibre entre la protection de l'outil de travail du commerçant et le droit de propriété du bailleur. Les décisions du Juge de Paix sont susceptibles d'appel devant le Tribunal de l'Entreprise si le montant du litige dépasse 2 500 euros.

Délais légaux stricts à respecter pour éviter l'expulsion

Chronologie des délais légaux pour le renouvellement d'un bail commercial en Belgique.
Chronologie des délais légaux pour le renouvellement d'un bail commercial en Belgique.

La gestion d'un bail commercial en Belgique est une course contre la montre où chaque retard peut être fatal pour l'entreprise. Le locataire bénéficie d'une protection forte, mais elle est conditionnée par une rigueur administrative absolue.

  1. Le renouvellement (18-15 mois) : C'est le délai le plus critique. Passer ce délai signifie que vous perdez votre droit automatique au renouvellement.
  2. La réponse du bailleur (3 mois) : Une fois la demande reçue, le bailleur a 3 mois pour accepter, proposer d'autres conditions ou refuser. S'il ne répond pas, il est réputé accepter.
  3. L'action en justice (30 jours) : Si le bailleur refuse le renouvellement ou propose des conditions inacceptables, le locataire doit impérativement saisir le Juge de Paix dans les 30 jours suivant la notification du refus.
  4. Le préavis triennal (6 mois) : Le locataire peut mettre fin au bail tous les 3 ans en donnant un préavis de 6 mois par recommandé.

Valeur Pratique : Guide de gestion des litiges

Coûts estimés d'une procédure en Belgique (en EUR)

  • Frais de citation (huissier) : 150 € - 250 € selon l'urgence et la localisation.
  • Droit de mise au rôle (taxe judiciaire) : 50 € (Justice de Paix).
  • Honoraires d'avocat : 150 € - 300 € / heure (variable selon la complexité).
  • Expertise judiciaire : 1 000 € - 3 000 € (souvent avancés par le demandeur).

Checklist de survie pour le locataire

  • Vérifier la date de fin de bail dès la signature et programmer une alerte à 18 mois avant l'échéance.
  • Conserver toutes les preuves de travaux et d'investissements réalisés dans le commerce.
  • En cas de retard de loyer, communiquer immédiatement par écrit pour proposer un plan d'apurement.
  • Toujours répondre à un recommandé du bailleur dans les 15 jours, même pour contester.

Idées Reçues sur les baux commerciaux

"Mon bail se renouvelle automatiquement après 9 ans." C'est faux. Contrairement au bail de résidence principale, le bail commercial nécessite une action positive et formelle du locataire. Sans demande de renouvellement entre le 18ème et le 15ème mois, le bail prend fin de plein droit à l'échéance.

"Je peux arrêter de payer mon loyer si le propriétaire ne fait pas les travaux." C'est une erreur dangereuse. En droit belge, l'exception d'inexécution doit être utilisée avec une extrême prudence. Suspendre le loyer unilatéralement peut justifier une expulsion pour faute. Il faut impérativement obtenir l'autorisation d'un juge ou consigner les fonds sur un compte bloqué après mise en demeure.

FAQ

Puis-je céder mon bail commercial sans l'accord du propriétaire ? Oui, si la cession accompagne la vente du fonds de commerce complet. Le bailleur ne peut pas s'y opposer sauf pour des motifs légitimes (ex: insolvabilité manifeste du repreneur), et il doit notifier son opposition motivée dans les 30 jours.

Quelle est la durée maximale d'un bail commercial en Belgique ? La durée minimale est de 9 ans. Le locataire a le droit de demander jusqu'à trois renouvellements de 9 ans chacun, ce qui peut porter la durée totale à 36 ans.

Qu'est-ce qu'une indemnité d'éviction ? C'est une somme que le bailleur doit verser au locataire s'il refuse le renouvellement sans motif grave ou pour occuper le bien lui-même. Elle représente généralement entre 1 et 3 ans de loyer selon le préjudice subi par le commerçant.

Quand Consulter un Avocat

Il est impératif de consulter un avocat spécialisé en droit immobilier ou commercial dans les situations suivantes :

  • Dès la réception d'une convocation en conciliation devant le Juge de Paix.
  • Avant de rédiger ou de répondre à une demande de renouvellement (pour éviter les erreurs de forme).
  • Si vous envisagez une révision de loyer conflictuelle.
  • En cas de notification de rupture de bail pour faute.

Prochaines Étapes

  1. Auditez votre contrat : Relisez votre bail actuel et notez précisément la date d'échéance des 9 ans.
  2. Consultez les sources officielles : Informez-vous sur les spécificités régionales (Bruxelles, Wallonie, Flandre) sur le site justice.belgium.be.
  3. Préparez vos preuves : En cas de tension avec votre bailleur, commencez à archiver tous les échanges (e-mails, photos des lieux) de manière chronologique.

Besoin d'un avis juridique ?

Échangez avec des avocats expérimentés près de chez vous pour un conseil personnalisé.

Aucune obligation d'embauche. Service 100% gratuit.

Trouver des avocats

Avertissement :
Les informations fournies sur cette page ont une vocation purement informative et ne constituent pas un conseil juridique. Malgré nos efforts pour garantir l'exactitude et la pertinence des contenus, les informations juridiques peuvent évoluer et les interprétations diffèrent. Vous devez toujours consulter un professionnel qualifié pour obtenir un avis adapté à votre situation.

Nous déclinons toute responsabilité pour les actions prises ou non sur la base de ces contenus. Si vous pensez qu'une information est erronée ou obsolète, veuillez nous contacter afin que nous la vérifiions et la mettions à jour.